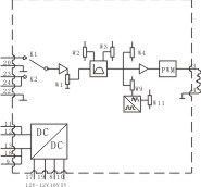
产品概述 放大器具有如下特点:工作电源稳定,它是由电源模块将单电源转换成供放大器工作的±12V双电源,不仅对输入电源的波动有稳压作用,而且使输入信号与电源共地,避免了老式放大器由于用户接地不当而损坏放大器。 ●输入信号具有0-10V和4-20mA的输入端,可通过拨动开关切换输入信号。 ●具有独立可调的上下斜坡调整,以及频率和幅度均可调节的颤振发生器。具有 短路保护功能 技术参数: 1.工作电源:DC24、80W 2. 额定输出电流:0.8A、1.5A、3A 3. 输入阻抗:10KΩ(电压输入)、250Ω(电流输入) 4. 输入信号:4-20mA、0-10V 5. 颤振电流:200mA 6. 颤振频率:0-900HZ 型号编码 功能方框图 ●K1;K2为输入信号切换开关。 ●K1打到ON位时,K2在OFF,输入4-20mA电流 信号起作用。 ●K2打到ON位时,K1在OFF,输入电压信号起作用。 ●输出给比例电磁铁的电路有防意外短路保护功能。 接线图 安装尺寸