返回
流量阀
首页
>
了解产品
>
液压元件 液压阀
>
流量控制阀
>
流量阀
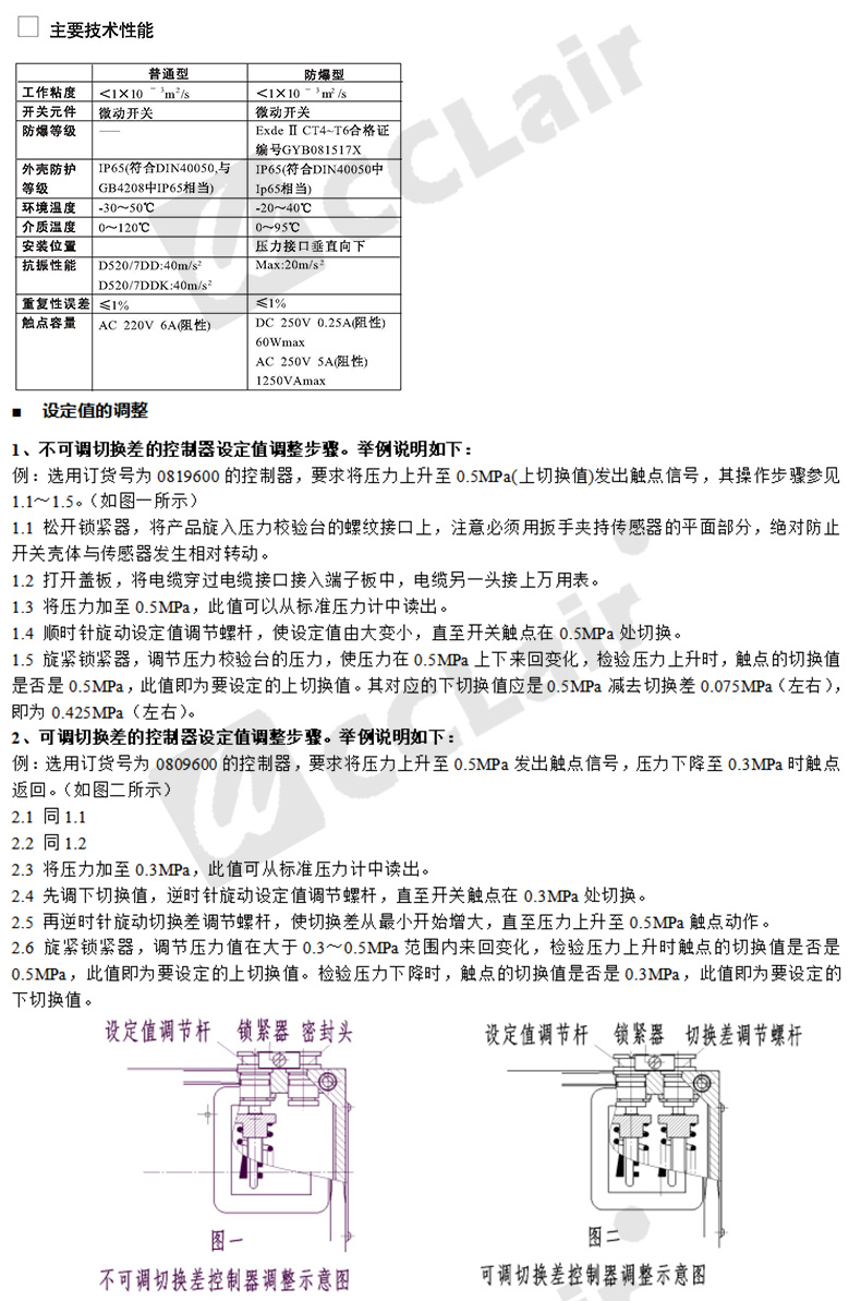
0819100,0819500,0819200,0819600,0819300,0819700,0819400,压差开关普通 D520/7DD切换差不可调
2024-03-12 13:51
257
信息概况
价格:
¥999.00
/只
品牌:
CCLair/昌林
0819100,0819500,0819200,0819600,0819300,0819700,0819400,:
压差开关普通 D520/7DD切换差不可调
起订:
1只
供应:
999只
立即购买
0819100,0819500,0819200,0819600,压差开关普通 D520/7DD切换差不可调
0819300,0819700,0819400,
联系方式
姓名:管理员(先生)
地区:浙江
QQ:
2355802919
0
人关注
0
人点赞
举报
评分:
分
扫一扫访问当前网页
复制链接
二维码
短信
邮件
关闭
同类了解产品
MFS-02A,MFS-02B,MFS-02T,MFS-02P,MFS-03A,MFS-03B,MFS-03T,MFS-03P,MFS-04T电磁流量阀
CNS-082,CNF-085,CNV/CNC-082/102/122 ,流量控制阀
CNC-102-L2.0N,CNC-122-L2.0N流量阀集流阀
0880100,0880300,0880200,0880400,压力控制器D500/18D系列 螺纹G1/4
¥
999.00
0880100,0880300,0880200,0880400,压力控制器D500/18D系列 螺纹G1/4
¥
999.00
0880100,0880300,0880200,0880400,压力控制器D500/18D系列 螺纹G1/4
¥
999.00
取消
发送询价
分享好友
了解产品首页
频道列表
我要评论