HSIYFL-G,HSIYFL-A,HSIYFL-B,隔爆法兰型压力变送器
产品介绍 / Product description
HSIYFL隔爆法兰型压力变送器为模拟型压力变送器,敏感元件部分采用进口压阻式扩散硅制作而成。具有反向极性和限流保护;激光调阻温度补偿;过载及抗干扰能力强,灵敏度高 ,温票小长期稳定性好。为保证此系列压力变送器能适应各种恶劣的环境,除注重对传感器的选择外,部分有源器件均为军品级。
应用 / Application
适用于工业现场过程控制压力的测量,工业现场压力控制,航空航天领域,石油化工行业以及城市供水、水利、电力、化工、气泵、实验室、液压等需要压力测量和控制的领域。
技术参数 / Technical Data
测量介质: 气体、液体、油等与316兼容的介质
测量形式及范围: 表压(G)---最大(0~300)MPa,最小(0~100)Pa
绝压(A)---最大(0~100)MPa,最小(0~5)KPa
负压(B)---最大(-0.1~40)MPa,最小(-50~50)Pa
精度等级: 0.1%、0.2%、0.5%
过载能力: 量程的1.5~5倍
长期稳定性: 小于0.3%FS/年
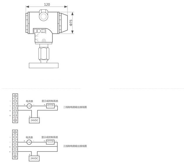
供电电源: 15~36VDC(标定电压24VDC)
输出信号: (4~20)mA(二/三线制)、(0~10/20)mA
(0~5)V、(1~5)V、(0~10)V
显示方式: 指针表头或数字显示可选配
校准 通过调节精密电位器实现对零点、量程调节
工作温度:(-40~80)℃ 补偿温度:(-20~70)℃
工作温度: -40~80℃ 补偿温度:-20~70℃
过程连接: M20×1.5外螺纹(Φ3内孔)或用户注明
隔离膜片材料: 316不锈钢
传感器接口材料: 1Crl8Ni9Ti
外壳材料 合金铝
防护等级: IP65

