返回
比例放大器
首页
>
了解产品
>
液压元件 液压阀
>
比例阀 伺服阀
>
比例放大器
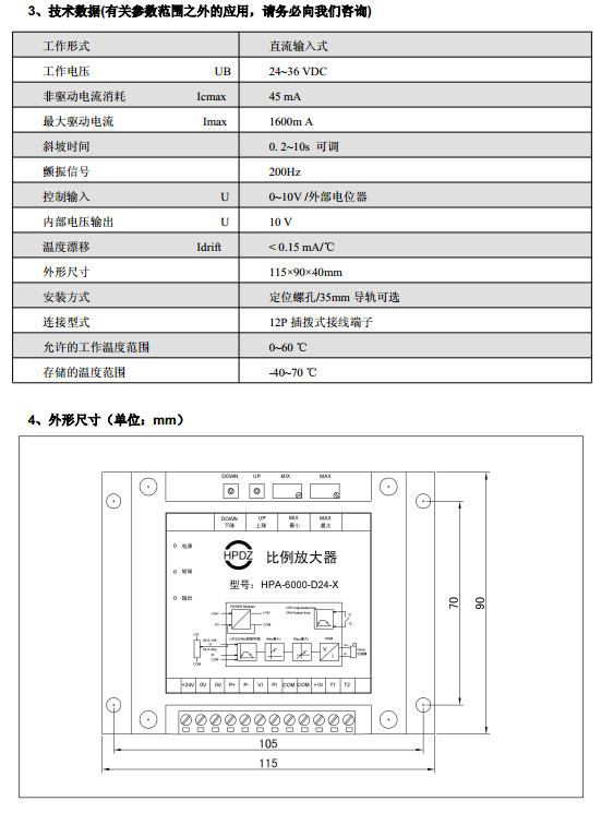
HPA-6000-D24-V比例放大器
2018-08-16 12:55
837
信息概况
价格:
未填
品牌:
CCLair/昌林
型号:
HPA-6000-D24-V
发货:
3天内
发送询价
HPA-6000-D24-V比例放大器
联系方式
姓名:销售员 1726(先生)
电话:
13861877712
传真:0510-82328771
地区:江苏-无锡市
地址:
无锡市会北路28-135
0
人关注
0
人点赞
举报
评分:
分
扫一扫访问当前网页
复制链接
二维码
短信
邮件
关闭
同类了解产品
HT-2000,HT-2010,HT-2013比例放大器
HT-VSPA1-1-11,HT-VSPA1-1-12,HT-VSPA1-1-13,HT-VSPA1-1-14,HT-VSPA1-1-15比例放大器
HT-3000,HT-3006,HT-3013,HT-3014,HT-3017,HT-3018比例放大器
HT-VSPA2-1-15-T5,HT-VSPA2-1-16-T5,HT-VSPA2-1-17-T5,HT-VSPA2-1-18-T5比例放大器
HT-VSPA2-1-24/V0/T5,HT-VSPA2-1-25/V0/T5,HT-VSPA2-1-26/V0/T5,HT-VSPA2-1-27/V0/T5比例放大器
HT-5001,HT-5002,HT-5003,HT-5004,HT-2010比例放大器
取消
发送询价
分享好友
了解产品首页
频道列表
我要评论