返回
记录仪
首页
>
了解产品
>
仪器仪表 自动化
>
智能与温度仪表
>
记录仪
DST-28300,八回路彩色PID调节记录仪
2017-07-08 19:50
3181
信息概况
价格:
未填
型号:
DST-28300,八回路彩色PID调节记录仪
发货:
3天内
发送询价
DST-28300,八回路彩色PID调节记录仪
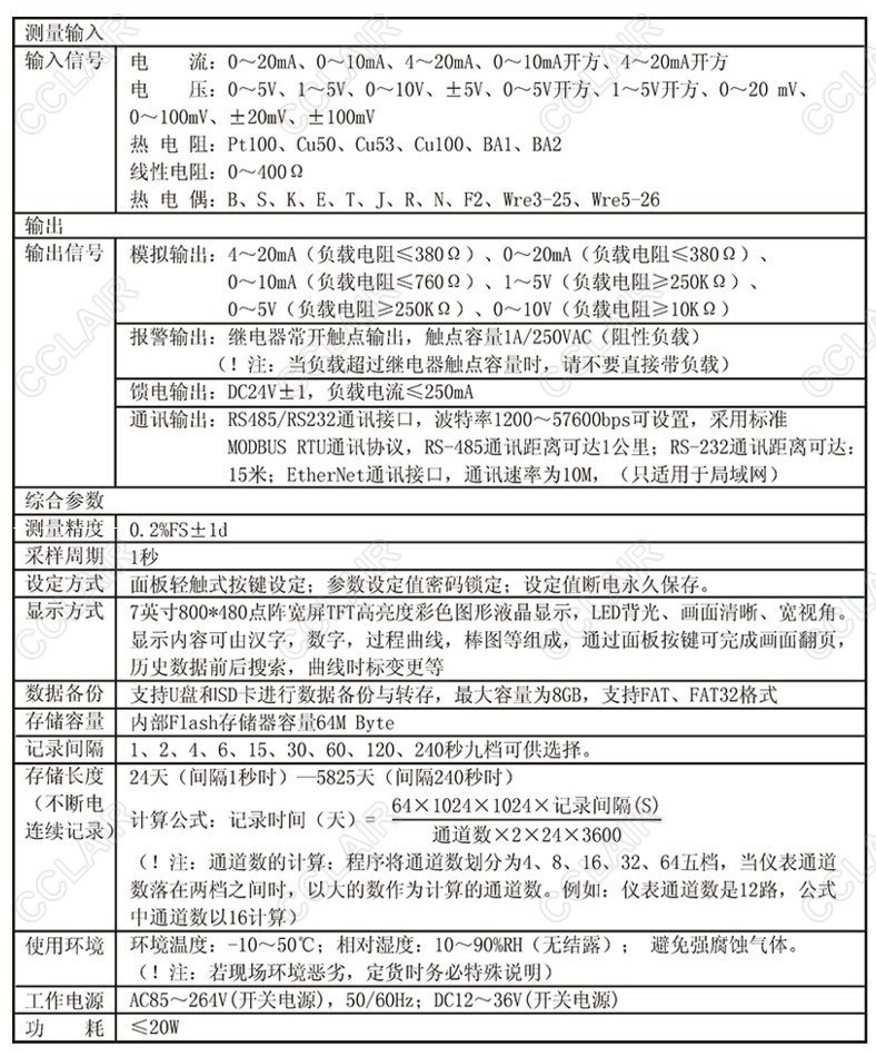
7英寸800*480点阵宽屏TFT高亮度彩色图形液晶显示,LED背光、画面清晰、宽视角
全中文人机界面,操作使用极其简单,组态简便可靠,软件密码锁保证组态安全
采用高速、高性能32位ARM微处理器,内置嵌入式操作系统,画面响应时间短,实时检测、显示、记录、报警
全隔离万能输入,每个通道信号切换无需跳线,可通过软件组态更改信号类型
带外给定或阀位控制功能,可配合各种执行器对电加热设备和电磁、电动阀进行PID调节控制、报警控制和数据采集
全新T6输入法,支持汉字拼音输入,数字、英文、特殊符号等选择输入
外接微型打印机,可手动打印数据、曲线,自动定时打印数据,满足用户现场打印的需要
标准串行通讯接口,支持ModBus-RTU通讯协议
10M Ethernet 标准RJ45接口,支持ModBus-TCP通讯协议,适用于局域网
配备标准USB2.0接口,U盘支持FAT、FAT32格式,历史数据转存快捷方便
支持SD卡扩展功能,SD卡支持FAT、FAT32格式,延长数据记录时间
用大容量FLASH闪存芯片保存设置参数和历史数据,断电后数据可永久保存
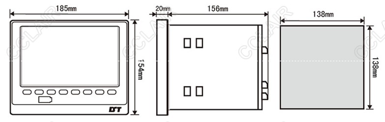
全铝密封外壳,保证仪表在恶劣环境中正常工作
2830600,2830700,2830800,2830900,2831000,等
联系方式
姓名:销售员(女士)
电话:
13861877712
地区:江苏-无锡市
地址:
无锡市会北路28-135
0
人关注
0
人点赞
举报
评分:
分
扫一扫访问当前网页
复制链接
二维码
短信
邮件
关闭
同类了解产品
DST-12300,计数器
DST-27100,液晶控制仪/记录仪
DST-27700,液晶多回路控制仪/记录仪
DST-28100,DST-28700,2/48回路彩色记录仪
DST-27300,液晶PID调节仪/记录仪
DST-27400,四回路液晶PID调节仪/记录仪
取消
发送询价
分享好友
了解产品首页
频道列表
我要评论