返回
流量积算控制仪
首页
>
了解产品
>
仪器仪表 自动化
>
流量仪表及控制
>
流量积算控制仪
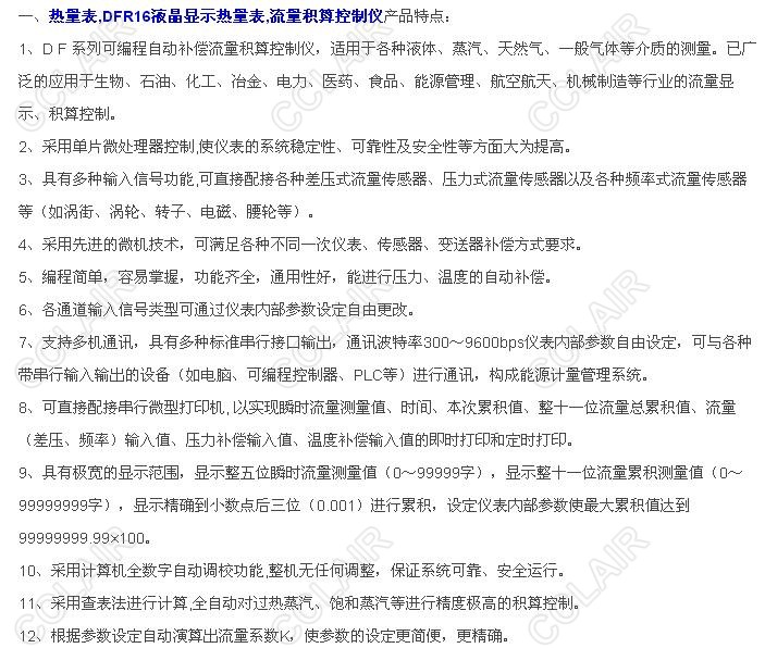
YS-DFR16YT,YS-DFR16YS,YS-DFR16YP,DFR16YT,DFR16YS,DFR16YP,DFR16液晶显示热量表,流量积算控制仪
2017-05-29 22:41
3969
信息概况
价格:
未填
型号:
YS-DFR16YT,YS-DFR16YS,YS-DFR16YP,DFR16YT,DFR16YS,DFR16YP
发货:
3天内
发送询价
YS-DFR16YT,YS-DFR16YS,YS-DFR16YP,DFR16YT,DFR16YS,DFR16YP,DFR16液晶显示热量表,流量积算控制仪
联系方式
姓名:销售员(女士)
电话:
13861877712
地区:江苏-无锡市
地址:
无锡市会北路28-135
0
人关注
0
人点赞
举报
评分:
分
扫一扫访问当前网页
复制链接
二维码
短信
邮件
关闭
同类了解产品
DST-15600,流量积算控制仪
DST-15610,热量积算控制仪
SY-DF9T,SY-DF9S,SY-DF9P,DF9T,DF9S,DF9P,DF9流量显示表,流量积算控制仪
SY-DF16T,SY-DF16S,SY-DF16P,DF16T,DF16S,DF16P,DF16流量显示表,流量积算控制仪
SY-DF8T,SY-DF8S,SY-DF8P,DF8T,DF8S,DF8P,DF8流量显示表,流量积算控制仪
SY-DF820T,SY-DF20S,SY-DF20P,DF20T,DF20S,DF20P,DF20流量显示表,流量积算控制仪
取消
发送询价
分享好友
了解产品首页
频道列表
我要评论