返回
计时仪
首页
>
了解产品
>
仪器仪表 自动化
>
电力仪表及计时转速表
>
计时仪
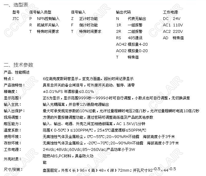
JTCPNPN,计时器
2017-04-18 22:45
3884
信息概况
价格:
未填
型号:
JTCPNPN
发货:
3天内
发送询价
JTCPNPN,计时器
联系方式
姓名:销售员(女士)
电话:
13861877712
地区:江苏-无锡市
地址:
无锡市会北路28-135
0
人关注
0
人点赞
举报
评分:
分
扫一扫访问当前网页
复制链接
二维码
短信
邮件
关闭
同类了解产品
DST-12100,DST-12200,定时器/计时器
SY-TCN-P41C,SY-TCN-P41A,SY-TCN-P61C,SY-TCN-P61A,SY-TCN-P41B,TCN智能电子计数器
SY-CP7-PS61B,SY-CP7-PS62B,SY-CP7T-PS61B,SY-CP7T-PS62B,SY-CP8-PS61B,CP智能批次计数器
CA4-RB60,CA7-RB60,CA8-RB60,CA4G-RB60,CA9G-RB60,CA经济型计长/计数器
CX2C-PS41A,CX3C-PS61A,CX8C-PS61A,CX3-PS61A,CX8-PS61A,CX计数器/计米器/定时器
TCN-P41B,TCN-P61B,TCN-P41A,TCN-P61A,TCN电子计数器
取消
发送询价
分享好友
了解产品首页
频道列表
我要评论