一、概 述 XTRM系列温度远传监测仪产品采用热电阻测温,输出信号为四个测温回路中最高的一个点,并以4-20mA的标准电流信号输出,该仪表采用数字显示,平时指示各个回路中最高一点的温度。按面板上的通道键可显示所对应通道的温度。醒目又直观,外壳采用ABS工程塑料外壳,适合环境相对恶劣场合,该产品采用二线制输出,具有较强的抗干扰能力。输入/输出回路均采用光电隔离,具有良好的抗干扰能力。高亮度 LED 数码显示。整机采用壁挂式结构(长×宽×高=160×110×70mm),安装十分 简便。 本产品可同时测量2至4个测量点,并将各个测温回路中的温度比较以后, 把最高温度的一个点作为输出,在现场可通过按键逐个观看各个点的温度。
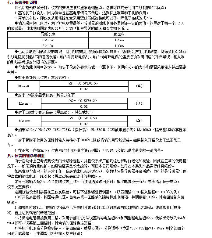
四、产 品 用 途 1、回转密托轮油温 2、密小齿轮油箱油温 3、生料磨进出口轴承温度 4、煤收尘器灰斗温度 5、煤粉盒温度 6、生料磨主电机绕组温度 7、生料磨主电机轴承温度 8、生料排风机电机定子温度 9、高温风机绕组温度 10、高温风机轴承温度