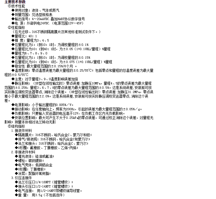
3151HP型智能高静压差压变送器 3151HP4E22M4B1YFA 输出4~20mA 数显表头 HART协议 3151LT型法兰式液位变送器 3151LT5EA0A22DM4FA 输出4~20mA 数显表头 HART协议 3151/3351智能电容式压力变送器型号选择规格表 ①基本型号选择 ●标志为可选型号 ○标志为不可选型号
型号
变送器类型
GP
AP
DP
HP
3151/3351GP 3151/3351AP 3151/3351DP 3151/3351HP
压力变送器 绝对压力变送器 差压变送器 高静压差压变送器
● ● ○ ○
○ ● ○ ○
○ ○ ● ○
○ ○ ○ ●
代号
量程
3 4 5 6 7 8 9 0
0-0.2~7.0kpa(0-20~715mmH2O) 0-0.4~37.4kpa(0-38~3810mmH2O) 0-1.8~186.8kpa(0-190~19050mmH2O) 0-6.9~690kpa(0-0.07~7kgf/c㎡) 0-20.6~2068kpa(0-0.21~21kgf/c㎡) 0-68.9~6890kpa(0-0.7~70kgf/c㎡) 0-206.8~20680kpa(0-2.14~210kgf/c㎡) 0-413.7~41370kpa(0-4.22~422kgf/c㎡)
● ● ● ● ● ● ● ●
○ ● ● ● ● ● ○ ○
● ● ● ● ● ● ○ ○
○ ● ● ● ● ○ ○ ○
输出
E J
线性输出4~20mADC+HART信号 平方根输出4~20mADC+HART信号
● ○
● ●
结构材料
法兰接头
排气/排液阀
隔离膜片
灌充液
22
316不锈钢
硅油
●
23
哈氏合金C
○
24
蒙乃尔
25
钽
33
35
44