返回
电磁流量计
首页
>
了解产品
>
仪器仪表 自动化
>
流量仪表及控制
>
电磁流量计
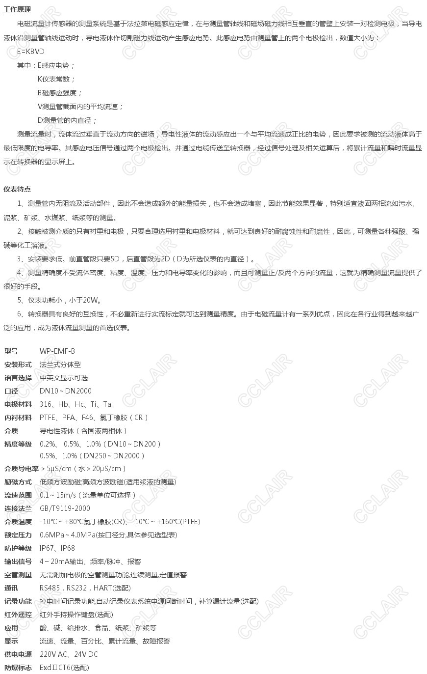
WP-EMF-B,法兰式分体型电磁流量计
2017-03-19 14:05
815
信息概况
价格:
未填
型号:
WP-EMF-B,法兰式分体型电磁流量计
发货:
3天内
发送询价
WP-EMF-B,法兰式分体型电磁流量计
联系方式
姓名:销售员(女士)
电话:
13861877712
地区:江苏-无锡市
地址:
无锡市会北路28-135
0
人关注
0
人点赞
举报
评分:
分
扫一扫访问当前网页
复制链接
二维码
短信
邮件
关闭
同类了解产品
KF700-FAA1-1-A-A-80,KF700-FAA2-2-A-B-100,KF700-FAA4-3-A-C-125,KF700-FAB3-4-B-A-150,电磁流量计
KF700H-B3-50,KF700H-B3-80,KF700H-B3-100,KF700H-B3-125,KF700H-B3-150,插入式电磁流量计
KF700E-KA-1-A-80,KF700E-KA-2-B-100,KF700E-KA-3-C-125,电磁流量计
KF700P-B5-65,KF700P-B5-80,KF700P-B5-100,KF700P-B5-125,KF700P-B5-150,电磁流量计
KF700M-A-2,KF700M-A-3,KF700M-A-4,KF700M-A-6,KF700M-A-8,KF700M-A-10,KF700M-A-15,KF700M-A-20,KF700M-A-
KF700PA,流量计
取消
发送询价
分享好友
了解产品首页
频道列表
我要评论