返回
手操器
首页
>
了解产品
>
仪器仪表 自动化
>
智能与温度仪表
>
手操器
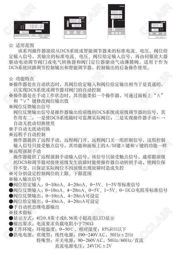
DFQA26,DFQH26,DFQJ26,DFQB26,DFQ-2600,智能数显手操器
2017-03-13 19:11
523
信息概况
价格:
未填
型号:
DFQA26,DFQH26,DFQJ26,DFQB26,DFQ-2600
发货:
3天内
发送询价
DFQA26,DFQH26,DFQJ26,DFQB26,DFQ-2600,智能数显手操器
联系方式
姓名:销售员(女士)
电话:
13861877712
地区:江苏-无锡市
地址:
无锡市会北路28-135
0
人关注
0
人点赞
举报
评分:
分
扫一扫访问当前网页
复制链接
二维码
短信
邮件
关闭
同类了解产品
DST-15500,手动操作器
SY-DQ20Y-N2727D102,SY-DQ20Y-N2727D112,SY-DQ20Y-N2727D702,DQ20Y智能电动操作器,手动操作器
SY-DQ16Y-N2727D102,SY-DQ16Y-N2727D112,SY-DQ16Y-N2727D702,DQ16Y智能电动操作器,手动操作器
SY-DQ9Y-N2727D102,SY-DQ9Y-N2727D112,SY-DQ9Y-N2727D702,DQ9Y智能电动操作器,手动操作器
SY-DQ7-N2727D102,SY-DQ7-N2727D112,SY-DQ7-N2727D702,DQ7智能手动操作器,手操器
SY-DQ6-N2727D102,SY-DQ6-N2727D112,SY-DQ6-N2727D702,DQ6智能手动操作器,手操器
取消
发送询价
分享好友
了解产品首页
频道列表
我要评论