产品简介:
LD1100系列单回路数字显示控制仪(简易型),傻瓜式操作,0.3级测量精度,7款外型尺寸,双四位LED显示,可支持热电偶、热电阻、电压(可开方运算)、电流(可开方运算)及变送器输入,适用温度、压力、流量、液位、湿度等工业过程量的监测。支持2路报警功能,支持1路变送输出或支持采用标准MODBUS协议的RS485通讯接口,1路DC24V馈电输出,输入端、输出端、电源端光电隔离,100-240V AC/DC或20-29V DC开关电源供电,标准卡入式安装,工作环境温度在0-50℃,且相对湿度5-85%RH无凝结。
产品特色
单路输入,双屏LED数码显示
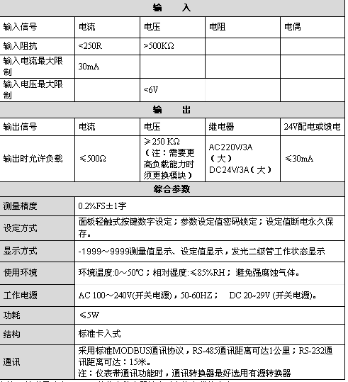
具备33种信号输入功能,可任意选择输入信号类型,测量精度为0.3%
热电阻\热电偶信号分辨率可切换:1℃或0.1℃
具备上下限报警功能,带LED报警灯指示
具有电压、电流变送输出信号可选
支持RS485串行接口,采用标准MODBUS RTU通讯协议
带DC24V馈电输出,为现场变送器配电
输入、输出、电源、通讯相互之间采用光电隔离技术
具备多种外形尺寸及样式供用户选择
技术参数
品牌选型
LD1100□-□-□/□/□( )-□-( ) ① ② ③ ④ ⑤ ⑥ ⑦
①规格尺寸
②输入分度号
代码
宽*高*深
分度号(测量范围)
A B C D E F H
160*80*110mm(横式) 80*160*110mm(竖式) 96*96*110mm(方式) 96*48*110mm(横式) 48*96*110mm(竖式) 72*72*110mm(方式) 48*48*110mm(方式)
00 01 02 03 04 05 06 07 08 09 10 11 12 13 14 15 16 17 18 19 20 21 22 23 24 25 26 27 28 29 30 31 32 33 34 35 55
热电偶B(400~1800℃) 热电偶S(0~1600℃) 热电偶K(0~1300℃) 热电偶E分度(0~1000℃) 热电偶T分度(-200.0~400.0℃) 热电偶J分度(0~1200℃) 热电偶R分度(0~1600℃) 热电偶N分度(0~1300℃) 热电偶F2分度(700~2000℃) 热电偶Wre3-25分度(0~2300℃) 热电偶Wre5-26分度(0~2300℃) 热电阻CU50(-50.0~150.0℃) 热电阻CU53(-50.0~150.0℃) 热电阻CU100(-50.0~150.0℃) 热电阻PT100(-200.0~650.0℃) 热电阻BA1(-200.0.0~600.0℃) 热电阻BA2(-200.0~600.0℃) 线性电阻0~500Ω(-1999~9999) 远传电阻0-350Ω (-1999~9999) 远传电阻30-350Ω (-1999~9999) 0~20mV (-1999~9999) 0~40mV (-1999~9999) 0~100mV (-1999~9999) 内部保留 内部保留 0~20mA (-1999~9999) 0~10mA (-1999~9999) 4~20mA (-1999~9999) 0~5V (-1999~9999) 1~5V (-1999~9999) 内部保留 0~10V (-1999~9999)(不可切换) 0~10mA开方 (-1999~9999) 4~20mA开方 (-1999~9999) 0~5V开方 (-1999~9999) 1~5V开方 (-1999~9999) 全切换
③输出(OUT)
输出类型(负载电阻RL)
X 0 1 2 3 4 5 D1
无输出 4-20mA(RL≤600Ω) 1-5V(RL≥250KΩ) 0-10mA(RL≤1.2KΩ) 0-5V(RL≥250KΩ) 0-20mA(RL≤600Ω) 0-10V(RL≥4KΩ) RS-485通迅接口(Modbus)
④报警(继电器触点输出)
报警限数
X 1 2
无输出 1限报警 2限报警
⑤馈电输出
馈电输出(输出电压)
X P
无输出 馈电输出 如“P(24)”表示馈电输出24V。
⑥供电电源
电压范围
A D
AC/DC100~240V(AC/50-60Hz) DC 20~29V
⑦备注
无备注可省略
备注: