产品简介:
LD5100系列单回路数字显示控制仪采用全自动贴片封装工艺,具有很强的抗干扰能力。设计了双屏LED数码显示,显示内容更丰富。可与各类传感器、变送器配合使用,实现对温度、压力、液位、速度、力等物理量的测量显示,输出功能包括:报警控制、模拟变送、485/232通讯等等,比传统的数显仪表还新增加了还原出厂默认参数,操作更简便,适用更广泛。
产品特色
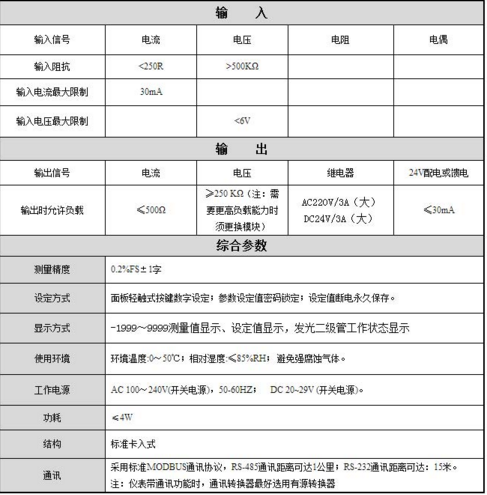
单路输入,双屏LED数码显示,且带有光柱模拟指示功能(0~100%)
具备36种信号输入功能,可任意选择输入信号类型;0.2%级测量精度
热电阻\热电偶信号分辨率可切换:1℃或0.1℃
具备“上下限报警”、“延迟报警”、“断线报警”、“闪烁报警”等报警功能,带LED报警灯指示
具有电压、电流变送输出信号可选
支持RS485、RS232串行接口,采用标准MODBUS RTU通讯协议
仪表可带RS232C打印功能,具有手动打印、定时打印、报警打印等功能
带DC24V馈电输出,为现场变送器配电
输入、输出、电源、通讯相互之间采用光电隔离技术
具备多种外形尺寸及样式供用户选择
参数设定密码锁定、参数设置断电永久保存,具备参数恢复出厂设定功能
技术参数