SWP-LCD-NLQ,SWP-LCD-NLQ812,SWP-LCD-NLQR812小型单色智能化防盗型热量积算记录仪
1.产品简介:
SWP-LCD-NLQ小型单色热量积算无纸记录仪集流量/热量积算与记录于一体,是一种智能化的多功能二次仪表,适合对热水的流量热量进行过程监测,总量累积。
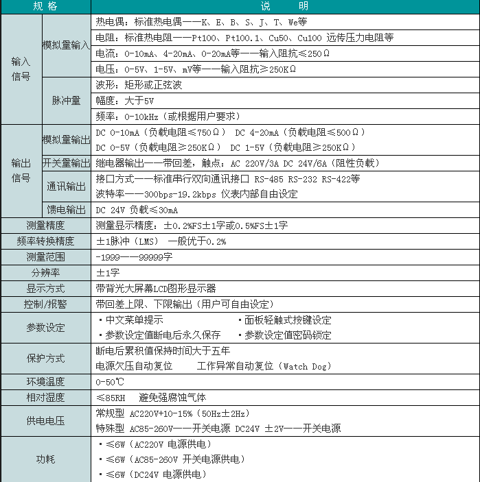
2.产品参数:
技术参数
型谱表
|
型 号
|
代 码
|
说 明
|
|
SWP-LCD-N
|
□□□
|
□
|
□□
|
-□
|
□
|
□
|
-□
|
□
|
□
|
-□
|
□
|
□
|
-□□
|
-□
|
-□
|
新一代大屏幕带背光液晶显示仪表
|
|
仪表功能
|
LQ
|
|
|
|
|
|
|
|
|
|
|
|
|
|
|
不记录
|
|
LQR
|
|
|
|
|
|
|
|
|
|
|
|
|
|
|
记录
|
|
外形尺寸
|
8
|
|
|
|
|
|
|
|
|
|
|
|
|
|
160×80mm(横)80×160mm(竖)
|
|
补偿信号
|
12
|
|
|
|
|
|
|
|
|
|
|
|
|
单路热量表
|
|
通讯方式
|
□
|
|
|
|
|
|
|
|
|
|
|
|
参见“通讯方式”
|
|
控制输出
|
□
|
|
|
|
|
|
|
|
|
|
|
参见“控制输出方式”
|
|
变送输出
|
□
|
|
|
|
|
|
|
|
|
|
参见“变送输出方式”
|
|
流量输入类型
|
□
|
|
|
|
|
|
|
|
|
参见“输入类型”
|
|
入温输入类型
|
□
|
|
|
|
|
|
|
|
参见“输入类型”
|
|
出温输入类型
|
□
|
|
|
|
|
|
|
参见“输入类型”
|
|
第一报警方式
|
□
|
|
|
|
|
|
参见“报警方式”
|
|
第二报警方式
|
□
|
|
|
|
|
参见“报警方式”
|
|
第三报警方式
|
□
|
|
|
|
参见“报警方式”
|
|
馈电输出
|
P
2P
|
|
|
DC24V馈电输出
2路DC24V馈电输出
|
|
供电方式
|
W
T
|
|
DC24V供电
AC85-260V(开关电源)
AC220V供电(线性电源,可省略)
|
|
外形特征
|
S
|
竖式显示仪表
横式显示仪表
|
★通讯方式
|
选型代码
|
0
|
2
|
3
|
4
|
8
|
9
|
|
通讯方式
|
无通讯
|
RS-232
|
打印口
|
RS-422
|
RS-485
|
特殊规格
|
通讯协议:出厂时采用SWP通讯协议。
用户有订购特殊的通讯协议请在订货时注明。
★控制输出方式:
|
选型代码
|
1
|
2
|
3
|
4
|
5
|
6
|
7
|
9
|
|
输出方式
|
继电器
|
4~20mA
|
0~10mA
|
1~5V
|
0~5V
|
SCR输出
|
SSR输出
|
SOT输出
|
★ 06-可控硅过零触发脉冲输出 07-固态继电器触发控制输出 09-双向可控硅输出
★变送输出方式:
|
选型代码
|
0
|
2
|
3
|
4
|
5
|
8
|
|
输出方式
|
无输出
|
4~20mA
|
0~10mA
|
1~5V
|
0~5V
|
特殊规格
|
★输入类型:
|
代码
|
输入类型
|
测量范围
|
代码
|
输入类型
|
测量范围
|
代码
|
输入类型
|
测量范围
|
|
A
|
4~20mA
|
-1999~99999d
|
Q
|
0~20mA开方
|
-1999~99999d
|
G
|
Pt100
|
-200~650℃
|
|
B
|
0~10mA
|
-1999~99999d
|
F
|
脉冲
|
0~5KHz
|
O
|
频率
|
0~5KHz
|
|
C
|
1~5V
|
-1999~99999d
|
L
|
B
|
400~1800℃
|
E
|
E
|
0~1000℃
|
|
D
|
0~5V
|
-1999~99999d
|
S
|
S
|
0~1600℃
|
K
|
K
|
0~1300℃
|
|
M
|
0~20mA
|
-1999~99999d
|
T
|
T
|
-200~400℃
|
R
|
用户特定
|
-1999~99999d
|
|
H
|
4~20mA开方
|
-1999~99999d
|
U
|
J
|
0~1200℃
|
N
|
无补偿输入
|
|
|
I
|
0~10mA开方
|
-1999~99999d
|
V
|
CU50
|
-50.0~150.0℃
|
|
|
|
|
J
|
1~5V开方
|
-1999~99999d
|
W
|
Pt100.1
|
-199.9~199.9℃
|
|
|
|
注1:用户特定类型输入,请提供输入传感器型号、类型。
注2:频率信号输入幅值如高电平低于5V,需特殊备注。
★报警方式:
|
选型代码
|
N
|
H
|
L
|
|
报警方式
|
无控制或报警(可省略)
|
上限控制或上限报警
|
下限控制或下限报警
|