SWP-LCD-NP,SWP-LCD-NP805,SWP-LCD-NPR805小型单色64段PID可编程序控制仪
1.产品简介:
SWP-LCD-NP小型单色64段PID可编程序控制仪是一种智能化多功能二次仪表,可按预先设置的程序,分段对被控常量自动进行监测,控制,记录与远传。适用于进行高精度多段曲线程序升/降温控制的系统(如啤酒发酵、窑炉升温等)。可根据生产过程的要求,按照一定的曲线进行控制,最多可分六十二段曲线对控制对象进行编程控制,每一段均采用PID参数设定控制,使控制更为精确可靠。
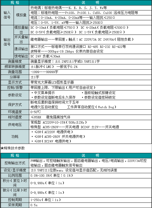
2.产品参数:
技术参数
型谱表
|
型 号
|
代 码
|
说 明
|
|
SWP-LCD-N
|
□
|
□
|
□□
|
-□
|
□
|
□
|
-□□
|
-□
|
□
|
-□
|
-□
|
-□
|
新一代大屏幕带背光液晶显示仪表
|
|
仪表功能
|
P
|
|
|
|
|
|
|
|
|
|
|
|
64段PID可编程序控制仪
|
|
PR
|
|
|
|
|
|
|
|
|
|
|
|
64段PID可编程序控制仪带记录功能
|
|
外形尺寸
|
8
|
|
|
|
|
|
|
|
|
|
|
160×80mm(横)80×160mm(竖)
|
|
控制作用
|
05
|
|
|
|
|
|
|
|
|
|
PID调节功能
|
|
通讯方式
|
□
|
|
|
|
|
|
|
|
|
参见“通讯方式”
|
|
控制输出
|
□
|
|
|
|
|
|
|
|
参见“控制输出方式”
|
|
变送输出
|
□
|
|
|
|
|
|
|
参见“变送输出方式”
|
|
输入类型
|
|
|
|
|
|
|
参见“输入类型”
|
|
第一报警方式
|
□
|
|
|
|
|
参见“报警方式”
|
|
第二报警方式
|
□
|
|
|
|
参见“报警方式”
|
|
馈电输出
|
P
2P
|
|
|
DC24V馈电输出
2路DC24V馈电输出
|
|
供电方式
|
W
T
|
|
DC24V供电
AC85-260V(开关电源)
AC220V供电(线性电源,可省略)
|
|
外形特征
|
S
|
竖式显示仪表
横式显示仪表
|
★通讯方式
|
选型代码
|
0
|
2
|
3
|
4
|
8
|
9
|
|
通讯方式
|
无通讯
|
RS-232
|
打印口
|
RS-422
|
RS-485
|
特殊规格
|
通讯协议:出厂时采用SWP通讯协议。
用户有订购特殊的通讯协议请在订货时注明。
★控制输出方式:
|
选型代码
|
1
|
2
|
3
|
4
|
5
|
6
|
7
|
9
|
|
输出方式
|
继电器
|
4~20mA
|
0~10mA
|
1~5V
|
0~5V
|
SCR输出
|
SSR输出
|
SOT输出
|
★ 06-可控硅过零触发脉冲输出 07-固态继电器触发控制输出 09-双向可控硅输出
★变送输出方式:
|
选型代码
|
0
|
2
|
3
|
4
|
5
|
8
|
|
输出方式
|
无输出
|
4~20mA
|
0~10mA
|
1~5V
|
0~5V
|
特殊规格
|
★输入类型:
|
代码
|
输入类型
|
测量范围
|
代码
|
输入类型
|
测量范围
|
代码
|
输入类型
|
测量范围
|
|
01
|
B
|
400~1800℃
|
09
|
Pt100.1
|
-199.9~199.9℃
|
17
|
30~350Ω
|
-1999~9999 d
|
|
02
|
S
|
0~1600℃
|
10
|
Cu50
|
-50.0~150.0℃
|
18
|
特殊规格
|
用户待定
|
|
03
|
K
|
0~1300℃
|
11
|
Cu100
|
-50.0~150.0℃
|
19
|
4~20mA开方
|
-1999~9999 d
|
|
04
|
E
|
0~1000℃
|
12
|
4~20mA
|
-1999~9999 d
|
20
|
0~10mA开方
|
-1999~9999 d
|
|
05
|
, ; T
|
-199.9~400.0℃
|
13
|
0~10mA
|
-1999~9999 d
|
21
|
1~5V开方
|
-1999~9999 d
|
|
06
|
J
|
0~1200℃
|
14
|
1~5V
|
-1999~9999 d
|
22
|
0~5V开方
|
-1999~9999 d
|
|
07
|
WRe3~25
|
0~2300℃
|
15
|
0~5V
|
-1999~9999 d
|
23
|
全切换输入
|
详见下表
|
|
08
|
Pt100
|
-200~650℃
|
16
|
0~20mA
|
-1999~9999 d
|
24
|
频率输入
|
0~10KHz
|
★全切换输入只需设定仪表二级参数,即可切换输入多种分度号,可输入分度号如下:
|
代码
|
输入类型
|
代码
|
输入类型
|
代码
|
输入类型
|
代码
|
输入类型
|
代码
|
输入类型
|
|
0 01
|
B
|
05
|
T
|
09
|
Pt100.1
|
14
|
1~5V
|
21
|
1~5V开方
|
|
02
|
S
|
06
|
J
|
10
|
Cu50
|
15
|
0~5V
|
22
|
0~5V开方
|
|
03
|
K
|
07
|
WRe3~25
|
12
|
4~20mA
|
19
|
4~20mA开方
|
|
|
|
04
|
E
|
08
|
Pt100
|
13
|
0~10mA
|
20
|
0~10mA开方
|
|
|
★报警方式:
|
选型代码
|
N
|
H
|
L
|
G
|
A
|
D
|
F
|
|
输出方式
|
无报警
(可省略)
|
上限报警
|
下限报警
|
偏差内报警
|
偏差外报警
|
LBA报警
|
结束报警
|