1.产品简介:
SWP-LED系列双回路数字/光柱显示控制仪采用微处理器进行控制运算。该仪表集数字仪表与模拟仪表于一体,可对温度、压力、液位、速度等测量信号进行数字量显示控制(高亮度LED数码显示)及相对模拟量显示(光柱显示),使测量值的显示更为清晰直观。
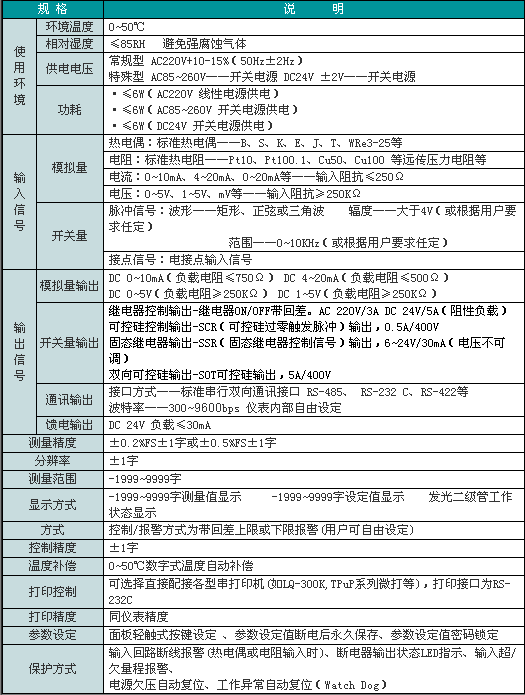
2.产品参数:
技术参数
型谱表
★SWP-LED系列数字显示控制仪型谱表
|
型 号
|
代 码
|
说 明
|
|||||||||||||
|
SWP-
|
□
|
□
|
□□
|
-□
|
□
|
□
|
-□□
|
/□□
|
□
|
-□
|
/□
|
□
|
-□
|
-□
|
|
|
外形特征
|
D
S
|
横式显示仪表
竖式显示仪表
|
|||||||||||||
|
外形尺寸
|
4
8
7
9
|
96×48mm(横),48×96mm(竖)
160×80mm(横),80×160mm(竖)
72×72mm 不能全可切
96×96mm
|
|||||||||||||
|
控制作用
|
21
23
|
测量显示
三位式控制
|
|||||||||||||
|
通讯方式
|
□
|
参见 “通讯方式”
|
|||||||||||||
|
第一路
输出方式
|
□
|
参见 “输出方式”
|
|||||||||||||
|
第一路
输出方式
|
□
|
参见 “变送输出方式”
|
|||||||||||||
|
第一路
输入类型
|
□□
|
参见 “输入类型”
|
|||||||||||||
|
第二路
输入类型
|
□□
|
参见 “输入类型”
|
|||||||||||||
|
第一路
第一报警方式
|
N
H
L
|
无报警(可省略)
位式上限控制/报警
位式下限控制/报警
|
|||||||||||||
|
第一路
第二报警方式
|
N
H
L
|
无报警(可省略)
位式上限控制/报警
位式下限控制/报警
|
|||||||||||||
|
第二路
第一报警方式
|
N
H
L
|
无报警(可省略)
位式上限控制/报警
位式下限控制/报警
|
|||||||||||||
|
第二路
第二报警方式
|
N
H
L
|
无报警(可省略)
位式上限控制/报警
位式下限控制/报警
|
|||||||||||||
|
馈电输出
|
P
2P
|
DC24V馈电输出
2路DC24V馈电输出
|
|||||||||||||
|
供电方式
|
W
T
|
DC24V供电
AC85-260V供电(开关电源)
AC220V供电(线性电源, 可省略)
|
|||||||||||||
★SWP-LED系列光柱测量显示控制仪型谱表
|
型 号
|
代 码
|
说 明
|
|||||||||||||
|
SWP-
|
T□
|
□□
|
-□
|
□
|
□
|
-□□
|
/□□
|
-□
|
□
|
/□
|
□
|
-□
|
-□
|
-□
|
|
|
外形尺寸
|
8
|
160×80mm(横式),80×160mm(竖式)
|
|||||||||||||
|
控制作用
|
21
23
|
测量显示
三位式控制
|
|||||||||||||
|
通讯方式
|
□
|
参见 “通讯方式”
|
|||||||||||||
|
第一路
输出方式
|
□
|
参见 “输出方式”
|
|||||||||||||
|
第二路
输出方式
|
□
|
参见 “变送输出方式”
|
|||||||||||||
|
第一路
输入类型
|
□□
|
参见 “输入类型”
|
|||||||||||||
|
第二路
输入类型
|
□□
|
参见 “输入类型”
|
|||||||||||||
|
第一路
第一报警方式
|
N
H
L
|
无报警(可省略)
位式上限控制/报警
位式下限控制/报警
|
|||||||||||||
|
第一路
第二报警方式
|
N
H
L
|
无报警(可省略)
位式上限控制/报警
位式下限控制/报警
|
|||||||||||||
|
第二路
第一报警方式
|
N
H
L
|
无报警(可省略)
位式上限控制/报警
位式下限控制/报警
|
|||||||||||||
|
第二路
第二报警方式
|
N
H
L
|
无报警(可省略)
位式上限控制/报警
位式下限控制/报警
|
|||||||||||||
|
馈电输出
|
P
2P
|
DC24V馈电输出
2路DC24V馈电输出
|
|||||||||||||
|
供电方式
|
W
T
|
DC24V供电
AC85-260V供电(开关电源)
AC220V供电(线性电源, 可省略)
|
|||||||||||||
|
外形特征
|
X
|
横式显示仪表
竖式显示仪表
|
|||||||||||||
★通讯方式:
|
代 码
|
0
|
2
|
3
|
4
|
8
|
9
|
|
通讯方式
|
无通讯
|
RS-232
|
打印口
|
RS-422
|
RS-485
|
特殊规格
|
|
选型代码
|
0
|
2
|
3
|
4
|
5
|
8
|
|
输出方式
|
无输出
|
4~20mA
|
0~10mA
|
1~5V
|
0~5V
|
特殊规格
|
★ 输入类型:
|
代码
|
输入类型
|
测量范围
|
代码
|
输入类型
|
测量范围
|
代码
|
输入类型
|
测量范围
|
|
01
|
B
|
400~1800℃
|
09
|
Pt100.1
|
-199.9~320℃
|
17
|
30~350Ω
|
-1999~99999 d
|
|
02
|
S
|
0~1600℃
|
10
|
Cu50
|
-50.0~150.0℃
|
18
|
特殊规格
|
用户待定
|
|
03
|
K
|
0~1300℃
|
11
|
Cu100
|
-50.0~150.0℃
|
19
|
4~20mA开方
|
-1999~99999 d
|
|
04
|
E
|
0~1000℃
|
12
|
4~20mA
|
-1999~99999 d
|
20
|
0~10mA开方
|
-1999~99999 d
|
|
05
|
T
|
-199.9~320℃
|
13
|
0~10mA
|
-1999~99999 d
|
21
|
1~5V开方
|
-1999~99999 d
|
|
06
|
J
|
0~1200℃
|
14
|
1~5V
|
-1999~99999 d
|
22
|
0~5V开方
|
-1999~99999 d
|
|
07
|
WRe3~25
|
0~2300℃
|
15
|
0~5V
|
-1999~99999 d
|
23
|
全可切换输入
|
详见下表
|
|
08
|
Pt100
|
-200~650℃
|
16
|
0~20mA
|
-1999~99999 d
|
|
代码
|
输入类型
|
序号
|
输入类型
|
代码
|
输入类型
|
序号
|
输入类型
|
序号
|
输入类型
|
|
01
|
B
|
05
|
T
|
09
|
Pt100.1
|
14
|
1~5V
|
18
|
1~5V开方
|
|
02
|
S
|
06
|
J
|
10
|
Cu50
|
15
|
0~5V
|
19
|
0~5V开方
|
|
03
|
K
|
07
|
WRe3~25
|
12
|
4~20mA
|
16
|
4~20mA开方
|
||
|
04
|
E
|
08
|
Pt100
|
13
|
0~10mA
|
17
|
0~10mA开方
|
