SWP-LED,SWP-MD8,SWP-MS8多路巡检控制仪
1.产品简介:
SWP-LED系列多路巡检控制仪用于工业控制系统多测量点的巡回检测、显示和报警。
2.产品参数:
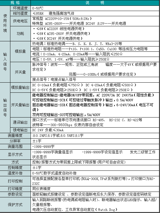
技术参数

型谱表
|
型 号
|
代 码
|
说 明
|
|
SWP-M
|
□
|
□
|
□□
|
-□
|
□
|
-□□
|
-□
|
□
|
-□
|
-□
|
智能多路巡检控制仪
|
|
外形特征
|
D
S
|
|
|
|
|
|
|
|
|
|
横式显示仪表
竖式显示仪表
|
|
外形尺寸
|
8
|
|
|
|
|
|
|
|
|
160×80mm(横式),80×160mm(竖式)
|
|
控制作用
|
□□
|
|
|
|
|
|
|
|
参见 “控制作用”
|
|
通讯方式
|
□
|
|
|
|
|
|
|
参见 “通讯方式”
|
|
输出方式
|
□
|
|
|
|
|
|
参见 “控制输出方式”
|
|
输入类型
|
□□
|
|
|
|
|
参见 “输入类型”*1
|
|
第一报警方式
|
□
|
|
|
|
参见 “报警方式”
|
|
第二报警方式
|
□
|
|
|
参见 “报警方式”
|
|
报警记忆
|
K
|
|
带报警记忆功能*2
不带报警记忆功能
|
|
供电方式
|
W
T
|
DC24V供电
AC85-260V供电(开关电源)
AC220V供电(线性电源, 可省略)
|
★特殊型号或要求的,请提供分度号或参考标准,定货时说明。
★控制作用:
|
代码
|
06
|
07
|
08
|
09
|
14
|
|
控制作用
|
八路巡检
测量显示
|
八路巡检统一
控制/报警输出
|
八路巡检分别
控制/报警输出
|
十六路巡检
测量显示
|
十六路巡检统一
控制/报警输出
|
★通讯方式:
|
代 码
|
0
|
2
|
3
|
4
|
8
|
9
|
|
通讯方式
|
无通讯
|
RS-232
|
打印口
|
RS-422
|
RS-485
|
特殊规格
|
★通讯协议:出厂时采用SWP通讯协议。
用户有订购特殊的通讯协议请在订货时注明。
选用打印口的仪表,有部分仪表无法满足打印功能,订货时选用功能上能够满足其要求的仪表代替。
★控制输出方式:
|
选型代码
|
0
|
1
|
2
|
3
|
4
|
5
|
6
|
7
|
8
|
9
|
|
输出方式
|
无输出
|
继电器
|
4~20mA
|
0~10mA
|
1~5V
|
0~5V
|
SCR输出
|
SSR输出
|
特殊规格
|
SOT输出
|
SCR-可控硅过零触发脉冲输出 SSR-固态继电器控制输出 SOT-双向可控硅输出
★ 输入类型:
|
代码
|
输入类型
|
测量范围
|
代码
|
输入类型
|
测量范围
|
代码
|
输入类型
|
测量范围
|
|
01
|
B
|
400~1800℃
|
09
|
Pt100.1
|
|
17
|
30~350Ω
|
-1999~99999 d
|
|
02
|
S
|
0~1600℃
|
10
|
Cu50
|
-50.0~150.0℃
|
18
|
特殊规格
|
用户待定
|
|
03
|
K
|
0~1300℃
|
11
|
Cu100
|
-50.0~150.0℃
|
19
|
4~20mA开方
|
-1999~99999 d
|
|
04
|
E
|
0~1000℃
|
12
|
4~20mA
|
-1999~99999 d
|
20
|
0~10mA开方
|
-1999~99999 d
|
|
05
|
T
|
-199.9~320.0℃
|
13
|
0~10mA
|
-1999~99999 d
|
21
|
1~5V开方
|
-1999~99999 d
|
|
06
|
J
|
0~1200℃
|
14
|
1~5V
|
-1999~99999 d
|
22
|
0~5V开方
|
-1999~99999 d
|
|
07
|
WRe3~25
|
0~2300℃
|
15
|
0~5V
|
-1999~99999 d
|
23
|
可切换输入
|
|
|
08
|
Pt100
|
-200~650℃
|
16
|
0~20mA
|
-1999~99999 d
|
|
|
|
*1:仪表一般为输入同一类型信号,如需各通道输入不同的信号,请在订货时详细注明各通道的输入信号类型。
*2:统一控制/报警输出:即仪表所有通道共用一个(或两个)报警输出继电器,或所有通道共用一组变送控制输出。统一控制/报警输出仪表分以下两种报警方式(无特殊说明提供不带报警记忆的仪表)。
a.不带报警记忆功能:巡测至当前通道时有报警则输出报警,巡测至下通道如无报警则报警输出关闭。
b.带报警记忆功能:巡测至当前通道时有报警则输出报警,巡测至下通道如无报警但报警输出继续,直至所有通道均无报警方停止输出。
c.分别控制/报警输出:即仪表各测量通道均有一个(或两个)报警继电器输出报警,报警输出互相独立。或各测量通道均有一组相互独立的变送控制输出。当输入通道≤8时,可选择分别带上下限/路报警输出,当输入通道>8、≤16时,可选择上限或下限/路报警输出。
★报警方式:
|
代码
|
N
|
H
|
L
|
|
报警方式
|
无位式控制或报警(可省略)
|
位式上限控制或上限报警
|
位式下限控制或下限报警
|