返回
多功能综合仪表
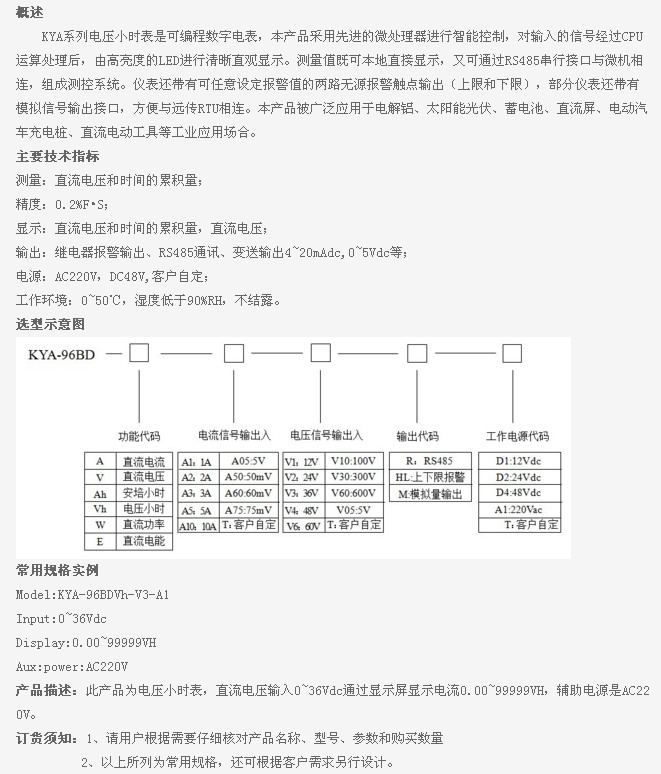
KYA-96BDVh-V1,KYA-96BDVh-V2,KYA-96BDVh-V3,KYA-96BDVh-V3-A1,KYA,电压小时表
2017-02-28 21:22482
信息概况
  • 价格:未填
  • 型号: KYA-96BDVh-V1,KYA-96BDVh-V2,KYA-96BDVh-V3,KYA-96BDVh-V3-A1,KYA,电压小时表
  • 发货:3天内
联系方式
  • 举报
关闭
同类了解产品