HD223-11,HD223-12,HD223-13,HD223-14,HD223-15,HD223-16,HD223-17,HD223-18,HD223-19,HD223-1Q,HD223,双路隔离配电器
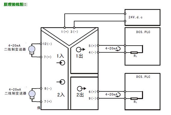
概述: HD223双路信号隔离器是一种将2路二线制变送器4-20MA进行隔离输出的仪器,并对现场二线制变送器提供24VDC。该变送器输入/输出/电源/各通道间多方全隔离,抗干扰,输入、输出选择范围宽,准确度高,标准导轨安装便于检测与维护。广泛用于电力、石油化工、污水处理等领域的数据采集、信号传输转换和DCS集散控制系统。
HD223信号处理器与各种二线制温度变送器、压力变送器、液位变送器、流量变送器等配套,完成取回参数信号、隔离转换输出的工作。隔离输出的信号可接入数显控制仪、PLC、变频器等设备,并对终端接收设备起保护作用。该变送器采用了最先进的数字化技术,具备了传统模拟仪表所不具备的多项先进性能,即使在大功率变频控制系统中依然能够可靠应用;同时,数字化技术的应用有效提高了隔离转换精度;内部采用数字化调校、无需零点及满度调整、自动动态零点校准、温度漂移自动补偿等诸多先进技术
产品特点:
◇ 双路二线制变送器4-20MA输入,双路信号隔离输出
◇ 输入/输出/电源之间全隔离,超强抗干扰能力
◇ 采用最先进的数字化技术,线性好,精度高
◇ SMT表贴工艺及厚膜集成技术,可靠稳定
◇ 自动零点自动校准,自动温度补偿技术
◇ 标准DIN35导轨安装,装卸方便,适合密集安装
◇ 体积小巧,外形美观,配电、隔离与变送一体
◇ 带电源指示灯和线路故障指示灯
技术参数及选型:
型 号:HD223-[输入代码]/[输出代码]
|
名称
|
基本型号
|
输入种类 *
|
输出种类 *
|
供电
|
|
|
输入代码
|
输入信号
|
输出代码
|
输出信号
|
|
|
双路隔离配电器
|
HD223-
|
1
|
二线制4~20mA
|
1/
2/
3/
4/
5/
6/
7/
8/
9/
Q/
|
0~100mv
0~10mA
0~20mA
4~20mA
0~5V
0~10V
1~5V
-5V~+5V
-10V~+10V
其它
|
|
|
24VDC
|
|
(1)输入和输出可以任意组合;特殊信号用Q表示,定货时请向我们认
(2)选型举例: HD223-44表示,输入2路4~20mA ;输出2路4~20mA ,带对外配电24V
|
HD223隔离变送器技术规格: 输入/输出/电源/输出与输出之间多方全隔离,超强抗干扰能力
|
|
精确度
|
±0.1~0.2%FS
|
|
输入信号(2路)
|
二线制4~20mA
|
|
输出信号(2路)
|
0~100mV,0~5V,0~10V,4~20mA,0~20mA,±5V,±10V等
|
|
输入阻抗
|
≥100K(电压输入);≤50Ω(电流输入)
|
|
输出负载
|
≥5K(电压输出);≤ 350Ω(电流输出)
|
|
辅助电源
|
24V
|
|
安装导轨
|
标准DIN35
|
|
外形尺寸
|
103×85×23 mm
|
|
频率响应
|
≤2000 HZ
|
|
使用温度
|
-10~60℃
|
|
贮存温度
|
-20~70℃
|
|
温度系数
|
150ppm/℃
|
|
温度补偿
|
数字化技术,自动温度补偿
|
|
零位校准
|
数字化技术,自动零点校准
|
|
最大相对湿度
|
90% (不结露)
|
|
隔离电压
|
1500VDC(1分钟)
|
