返回
显示控制仪
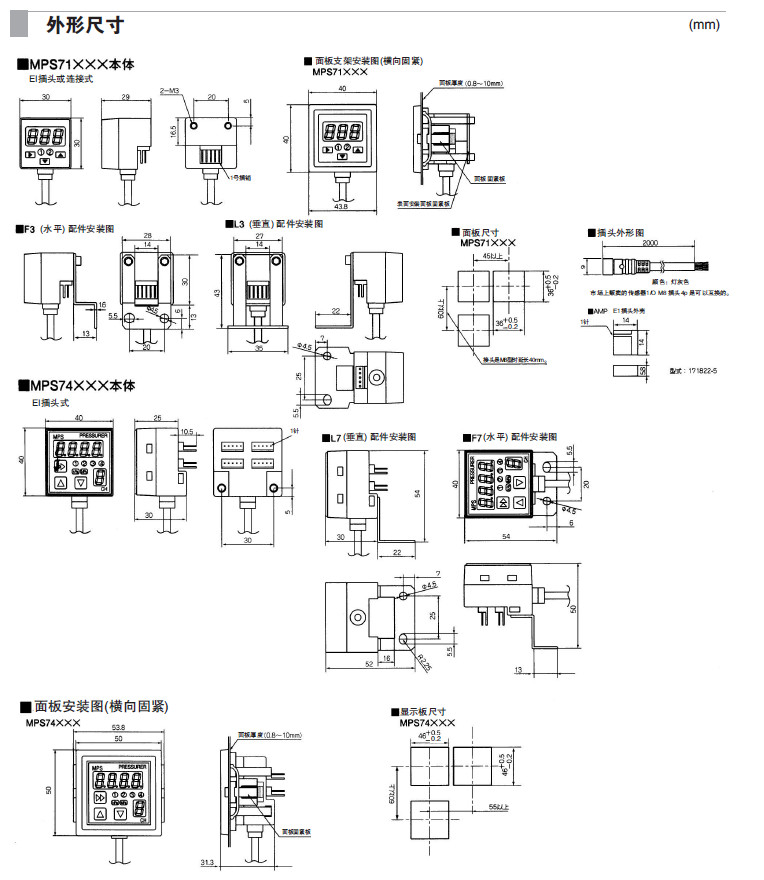
MPS-71E-NG-HX,MPS-74E-NG-HX,MPS-71M-NG-HX,MPS-74M-NG-HX,数字显示器
2016-03-17 22:45620
信息概况
  • 价格:未填
  • 型号:MPS-71E-NG-HX,MPS-74E-NG-HX,MPS-71M-NG-HX,MPS-74M-NG-HX
  • 发货:3天内
联系方式
  • 举报
关闭
同类了解产品